[54051] 特殊通用航空飞行活动任务审批办理
一、适用范围
本指南适用于申请人取得在中华人民共和国华东地区内开展特殊通用航空飞行活动任务的批准文件。
二、项目审查类型
前审后批。
三、行政许可依据
1. 《中华人民共和国民用航空法》(1995年10月30日中华人民共和国第6号主席令,自1996年3月1日起施行)
2.《国务院关于通用航空管理暂行规定》(国发〔1986〕2号)
3.《通用航空经营许可管理规定》(CCAR-290部)
4.《通用航空飞行任务审批与管理规定》(参作〔2013〕737号)
四、受理机构
民航华东地区管理局(以下简称管理局)。
五、决定机构
管理局。
六、数量限制
无数量限制。
七、申请条件
在华东地区开展的通用航空飞行活动任务,有以下情形的:
1.航空器进入的陆地国界线、边境争议地区实际控制线我方一侧10公里的(不含民用航空器沿国际航路飞行)、越过我国海上飞行情报区的(不含台湾海峡和沿国际航路飞行)。
2.航空器进入空中危险区、空中限制区执行通用航空飞行任务的。
3.涉及军事设施以及重要政治、经济目标和地理信息资源的航空摄影或者物探飞行任务。
以上情形如涉及外籍飞行员、外籍航空器的,应当向民航局申请。
禁止性要求
1.战区联合参谋部回函不予准许的;
2.申请人隐瞒有关情况或者提供虚假材料的;
八、申请材料目录
申请人至少提前20日向民航局或者民航地区管理局提交特殊通用航空飞行任务申请、特殊通用航空飞行任务申请的相关资质符合性承诺书等申请材料。
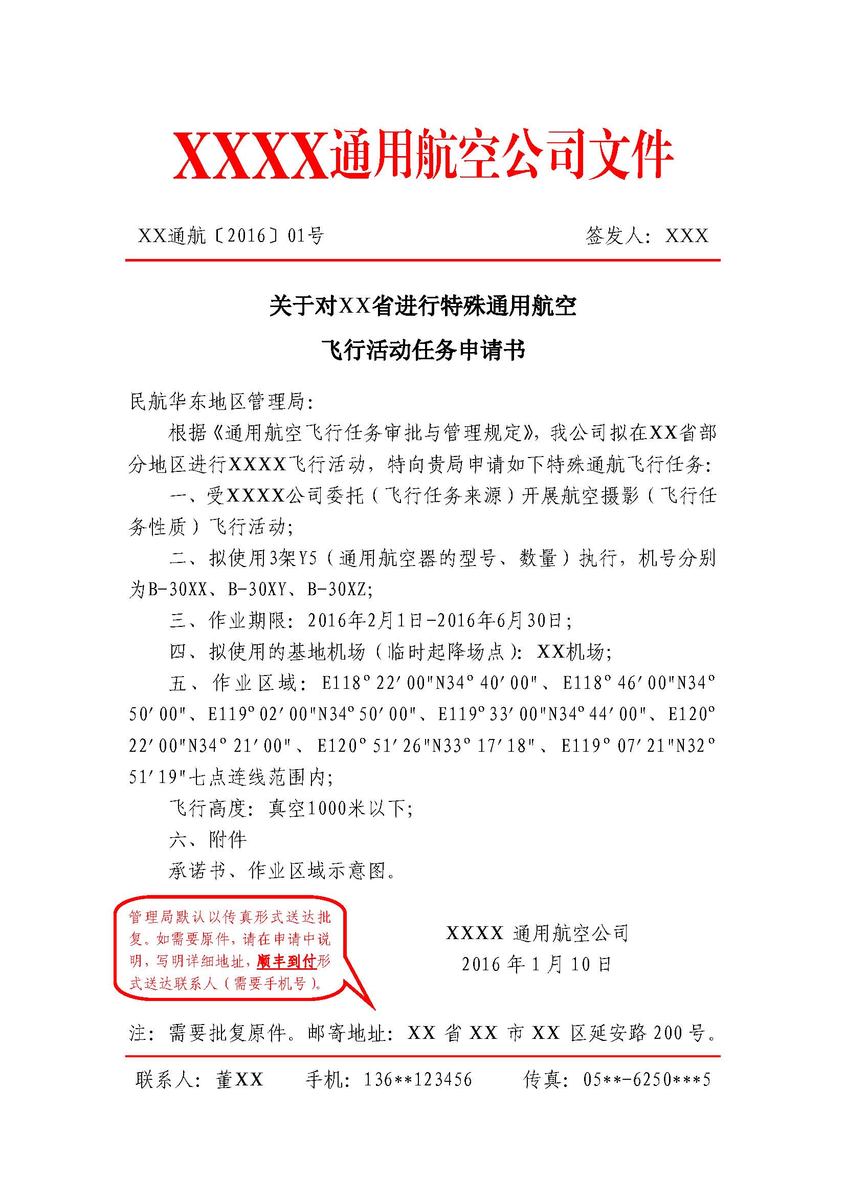
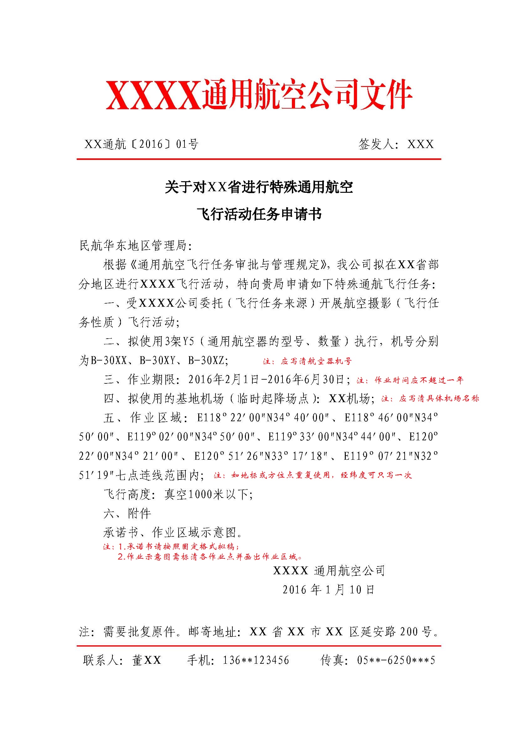
(一)特殊通用航空飞行任务申请书,应包括如下内容:
1.飞行任务来源及性质。
2.拟使用通用航空器的型号、数量和机号。
3.作业期限。
4.拟使用的基地机场或者起降场地。
5.作业区域、航线及飞行高度。
(二)特殊通用航空飞行任务申请的相关资质符合性承诺书,应承诺如下事项:
1.营业执照;
2.通用航空企业经营许可证或非经营性通用航空登记证;
3.航空运营人运行合格证;
4.航空器国籍登记证、适航证、无线电台执照;
5.飞行人员执照、体检合格证;
6.足额保险单(包括机上人员险、机身险及第三者责任险);
7.执行此任务时不使用外籍航空器和外籍飞行员。
九、办理基本流程
(一)申请
申请人应至少提前20个工作日向管理局提出特殊任务申请,并递交全部申请材料。材料报送方式可选择邮寄或者当面递交等方式。
(二)受理
申请材料不全或不符合规定要求的,管理局应自收到申请材料之日起5日内向申请人出具补正通知书,一次告知申请人补正的全部内容。
申请材料符合要求的,管理局自收到完整材料之日起5日内出具受理通知书。
(三)征求意见
管理局根据任务性质函商相关战区参谋部作战局意见。
(四)批复
管理局根据征求到的意见作出批准或者不批准的决定。予以批准的,应以批复或公函文件的形式通知申请人,并自作出决定之日起10个工作日内送达批复决定。不予批准的,应自作出决定之日起10个工作日内书面通知申请人,并告知申请人依法享有申请行政复议或提起行政诉讼的权力。
十、办理方式
邮寄方式办理。
十一、办结时限
自受理申请之日起20日内作出行政许可决定。
依法听证、招标、拍卖、检验、检测、检疫、测绘、鉴定、专家评审等所需时间,征求军方以及有关机构意见所需时间不计入时限。
十二、收费依据及标准
本项目不收费。
十三、结果送达
作出准予行政许可决定,需要颁发行政许可批复的,应当自作出决定之日起10日内向行政相对人颁发加盖本行政许可实施机关专用印章的文件。按照证件颁发部门要求的方式,通过“传真”、“邮寄”或“现场自取”的方式进行送达,具体送达方式由申请人自由选择确定。
十四、行政许可结果
特殊通用航空飞行活动任务批复。
十五、申请人权利和义务
申请人权利和义务的具体内容参见《中华人民共和国行政许可法》《中华人民共和国民用航空法》《通用航空经营许可管理规定》中有关规定。
十六、监督投诉渠道
申请人认为管理局的行政许可行为违法或不当的,可通过民航局政府网站首页预受理平台模块中的“公众反馈”留言,或拨打民航局行政审批服务大厅服务电话(010-64091288)两种方式进行建议、投诉或举报。
对于管理局不予受理行政许可申请或者对行政许可结果、程序不服的,可以依法申请行政复议或者提起行政诉讼。
十七、办公地址和时间
民航华东地区管理局:
地址:上海市迎宾二路300号
邮编:200335
电话:021—22321340、22321085
法定工作日办公时间:8:30—11:30, 13:30—17:00
附件1:流程图 
附件2:经营许可材料示范文本 

附件3:常见错误
附件4:常见问题解答
1.问:特殊任务办理时间为什么那么久?
答:管理局时间为受理申请之日起20日内作出行政许可决定,但因需函商军方意见,不在管理局时限可控范围内,所以企业有可能拿到批复时间较长。
2.问:办理特殊任务审批还需准备什么材料?
答:为进一步简政放权,提高办事效率,自2016年4月1日起,申请执行特殊通用航空飞行任务的通航企业,以承诺书的方式替代重复性审核材料,所以只需提交2份材料,即任务申请书和相关资质符合性承诺书。