[54007]飞行签派员执照

办事条件:

  飞行签派员执照申请人应当满足下列要求:

  (1)年满21周岁,身体健康;

  (2)具有大学专科(含)以上学历;

  (3)能够读、说、写并且理解汉语;

  (4)通过CCAR-65FS-R2第65.13条规定的理论考试;

  (5)满足CCAR-65FS-R2第65.15条规定的经历和训练要求;

  (6)通过CCAR-65FS-R2第65.17条规定的实践考试;

  (7)根据CCAR-65FS-R2第65.49条(b)款规定颁发的书面毕业证明的颁发日期距申请之日不超过24个日历月。如若逾期,申请人需重新参加200学时的课程训练。

办事程序: 

    飞行签派员执照申请

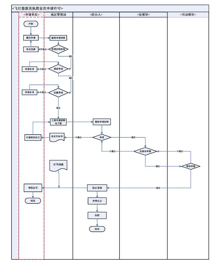
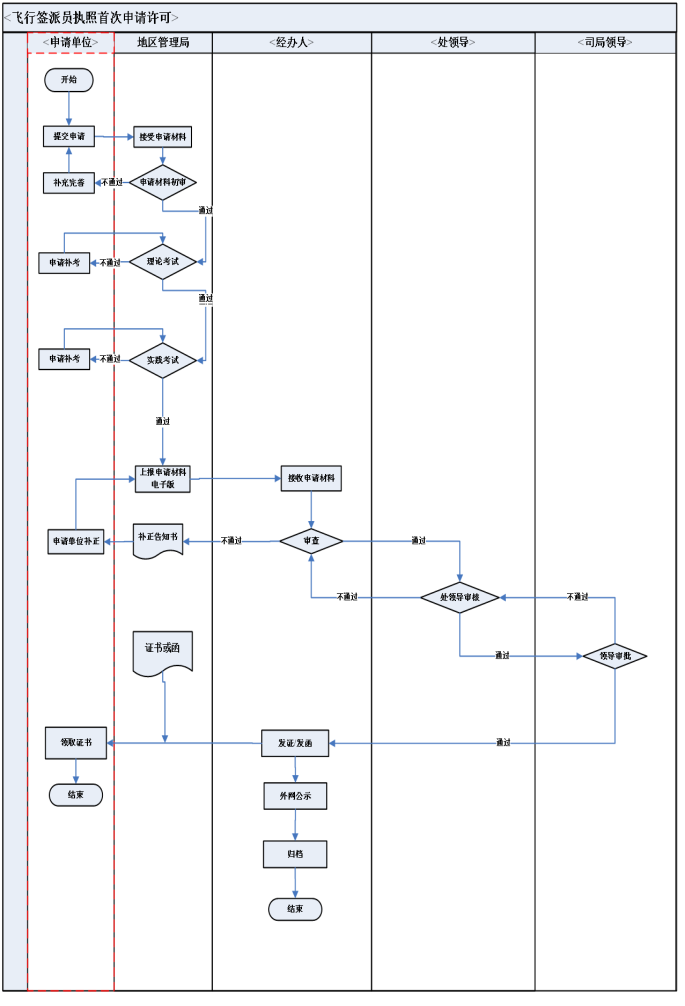
    1、执照申请人向所在地区管理局提出执照申请并递交申请材料;

    2、管理局对申请材料进行核对和审查;

    3、管理局组织申请材料合格的申请人进行理论考试;

    4、管理局组织理论考试通过的申请人进行实践考试;

    5、管理局将实践考试合格的申请人名单上报民航局飞标司审批;

    6、民航局下发同意颁发执照的批复。

    注:

    (1)执照申请人的申请材料由其所在单位指定专人负责提交。在向所在地区管理局航务管理处提交纸质申请材料的同时,应使用执照管理系统提交申请人的资料、资格证明等电子版申请材料。

    (2)尚未确定工作单位的执照申请人可将申请材料递交给所在地区管理局航务处或经授权的单位,由其执照管理人员负责或在执照管理人员的指导下将资料录入系统。

    (3)地区管理局在按照行文程序上报的同时通过执照管理系统对申请材料进行审核并上报民航局飞标司审批。

    (4)民航局飞标司在执照管理系统审批通过后打印并下发正式执照。正式执照下发前,地区管理局依据民航局批复向申请人签发临时执照。

办理流程图:

  

  

  根据中国民用航空规章CCAR-65FS-R2第65.25条。

  

  

  

  

   
办理时限:

    40工作日(办理过程中所需的听证、招标、拍卖、检验、检测、检疫、测绘、鉴定、专家评审等,不计入时限)

其他说明: 

  收费标准:收费标准:根据国家发改委,财政部-发改价格〔2012〕4142号文件规定,飞行签派员理论考试70元,实践考试150元。

办理时间:

   周一至周五  上午  8:30-11:30   下午 13:30-16:30