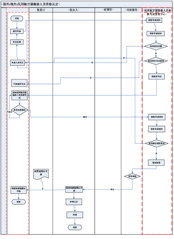
持有有效的国外航空器维修人员执照或等效证书(以下简称外国执照),申请在中国登记的民用航空器上从事维修放行活动,以及雇佣这些维修人员参与维修放行活动的机构。
一、临时批准的申请和颁发
(一)临时批准申请:
1、外籍人员应通过航空运营人或其授权的维修机构向机构所在地区管理局申请。
2、申请材料
(1)护照复印件
(2)外国民航当局颁发的航空器维修人员执照或等效证书的原件(留存复印件),外国当局颁发或认可的所申请机型或维修工作的培训证书原件(留存复印件)。
(3)申请人所在单位(或原单位)出具的经历描述。
(4)境内单位出具的工作时间范围,拟从事的维修工作内容和评估意见。
(二)临时批准的颁发
地区管理局在审核完相关材料后认为合格后,出具临时批准函予以批准,有效期为3个月。特殊情况下,向地区管理局补充提交境内工作经历和境内单位说明材料后,可以续签3个月。
二、短期认可证书的申请和颁发
1、外籍人员应通过航空运营人或其授权的维修机构向民用航空器维修人员执照考试管理中心申请。
2、申请材料:
(1)护照复印件
(2)外国民航当局颁发的航空器维修人员执照或等效证书的原件(留存复印件),外国当局颁发或认可的所申请机型或维修工作的培训证书原件(留存复印件)。
(3)申请人所在单位(或原单位)出具的经历描述。
(4)境内单位出具的工作时间范围,拟从事的维修工作内容和评估意见。
3、审核材料
民用航空器维修人员执照考试管理中心向外国发证当局核对执照信息,组织评估考试。
4、申请人员参加评估考试。
5、颁发短期认可函
评估考试70分为合格,评估考试合格后,飞行标准司出具执照短期认可函,给予短期认可,有效期为1年。特殊情况下,向民用航空器维修人员执照考试管理中心补充提交境内工作经历和境内单位说明材料后,由飞行标准司续签1年。
办理流程图:

办理时限:
20个工作日(办理过程中所需的听证、招标、拍卖、检验、检测、检疫、测绘、鉴定、专家评审等,不计入时限)
收费:暂无相关收费文件。
办理时间:
周一至周五(工作日内):上午 8:00-11:30 下午 13:30-17:00
资料下载
民用航空器维修人员执照考试管理中心网站:www.skyexam.com