[54007][复制]民用航空器部件修理人员资格认定

办事条件:  

  1. 参加部件修理人员执照基础部分的考试申请人应当至少具备下列任一经历:

  (a)从事所申请专业的航空器部件修理工作累计在2年(含)以上;

  (b)经过民航局批准的培训机构培训并获得其颁发的所申请专业基础培训合格证书。

  2. 部件修理人员执照基础部分申请人,应当具备下列条件:

  (a)年满18周岁,身体健康;

  (b)通过部件修理人员执照基础部分的考试,成绩合格有效;

  (c)近2年内无严重维修差错;

  (d)近2年内无严重工作不诚信行为;

  (e)至少具备下列任一经历:

  (1)从事所申请专业的航空器部件修理工作累计在2年(含)以上,其中在申请之日前1年应当持续从事所申请专业的民用航空器部件修理工作;

  (2)经过民航局批准的培训机构培训并获得其颁发的所申请专业基础培训合格证书。

  (f)能正确读、写申请专业相关技术文件和管理程序使用的文字。

  3.项目部分的申请条件及维修经历要求

  部件修理人员执照项目部分的申请人应当满足下列要求:

  (a)已经获得部件修理人员执照基础部分;

  (b)取得民航局批准的具有相应项目培训资格的培训机构颁发的项目培训合格证书,或通过民航局认可的培训机构对其进行的相应项目培训;

  (c)其工作经历应当符合本条的维修经历要求。

  部件修理人员执照项目部分的申请人应当具备下列维修经历:

  (a)申请人应当具备在最近2年内至少累计有1年从事所申请项目的修理工作经历;

  (b)近2年内无严重维修差错;

  (c)近2年内无严重工作不诚信行为。

  4. 部件修理人员执照续签应当符合下列条件:

  (1)持照人每2年内有累计至少6个月的航空器部件修理经历,或者有累计至少6个月与航空器部件修理有关的工作经历;

  (2)持照人每2年至少完成一次有关工作程序和有关专项工作内容的再培训;

  (3)部件修理人员执照持有人应当在执照失效前60天内提交CCAR-66R2附件四规定的《民用航空器部件修理人员执照初次颁发/续签申请书》(F66-4)以及申请书要求提供的材料;

  (4)最近5年内无严重维修差错;

  (5)最近5年内无严重工作不诚信行为。

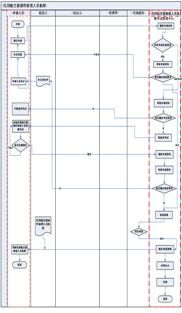
办事程序:  

  1.申请民用航空器部件修理人员执照基础部分

  (a)考试

  由民用航空器维修人员执照考试管理中心(以下简称考管中心)负责,申请人应按照其工作程序在民航局执照管理系统网站(WWW.SKYEXAM.COM)报名、根据国家有关考试标准缴纳考试费用,参加考试。

  (b)申请人向考管中心提交申请材料

  考试全部通过后,申请人向考管中心提交《民用航空器部件修理人员执照初次颁发/续签申请书》(F66-4)以及该申请书要求提交的材料。

  (c)考管中心受理申请。

  (d)考管中心对申请人提交的材料进行审查。

  (e)考管中心向申请人颁发部件修理人员执照基础部分。 

  2.申请民用航空器部件修理人员执照项目部分

  (a)申请人向地区管理局适航维修处提交下列材料:

  (1)《民用航空器部件修理人员执照初次颁发/续签申请书》(F66-4);

  (2)项目培训合格证书的复印件;

  (3)部件修理人员执照基础部分原件。

  (b)地区管理局适航维修处受理申请。

  (c)地区管理局适航维修处对申请人提交的材料进行审查。

  (d)地区管理局适航维修处签署项目部分。

  3.申请民用航空器部件修理人员执照项目续签

  (a)申请人向考管中心提交下列材料:

  (1)《民用航空器部件修理人员执照初次颁发/续签申请书》(F66-4)以及该申请书要求提交的材料。

  (2)申请续签的民用航空器部件修理人员执照原件。

  (b)考管中心受理申请。

  (c)考管中心对申请人提交的材料进行审查。

  (d)考管中心对申请人执照进行续签。

办理流程图:

  

办理时限:

  20个工作日(办理过程中所需的听证、招标、拍卖、检验、检测、检疫、测绘、鉴定、专家评审等,不计入时限)

其他说明:  

  根据“发改价格〔2012〕4142号”文件的规定, 考试费用为:笔试70元/模块;基本技能350元/模块

办理时间:

  周一至周五(工作日内):上午 8:00-11:30 下午 13:30-17:01  

资料下载:

  民用航空器维修人员执照考试管理中心网站:www.skyexam.com