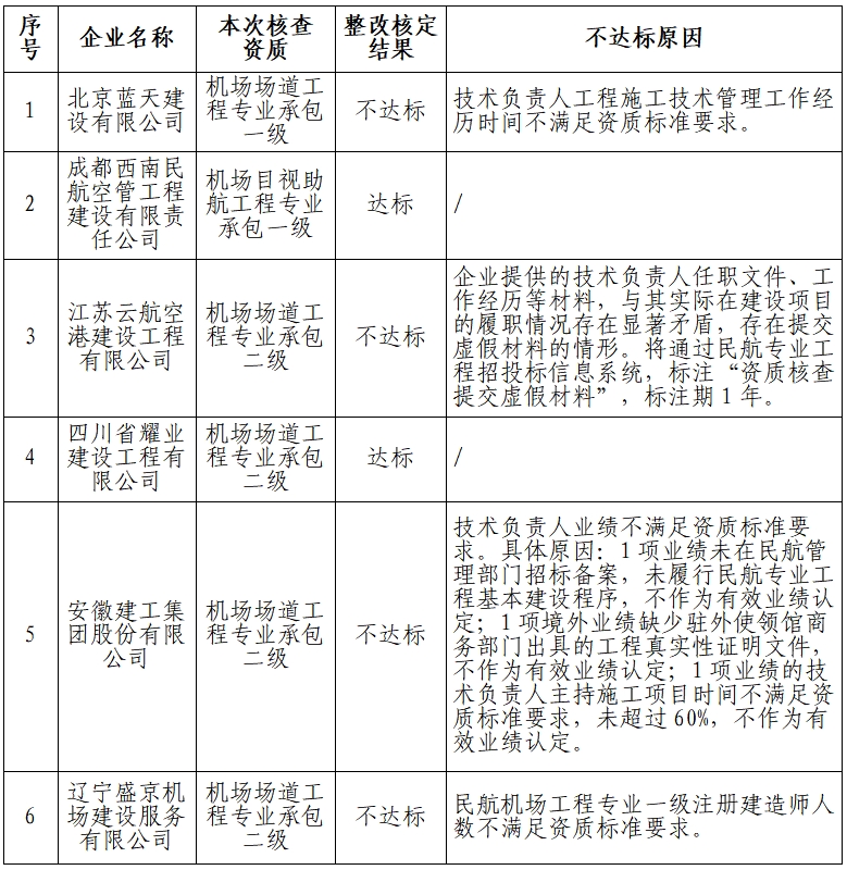
根据《关于开展2024年度民航专业工程建筑业企业资质动态核查的通知》(局发明电〔2023〕2770号)要求,机场司对部分追加企业自查材料进行了公示,组织专班对相关情况开展了核实与核定,并对核定意见进行了公示,经对相关异议及举证材料进行复核,形成本次整改核定结论。
民航局机场司
2025年1月15日
附件:
综合司
航空安全办公室
政策法规司
发展计划司
财务司
人事科教司
国际司(港澳台办公室)
运输司
飞行标准司
航空器适航审定司
机场司
空管行业管理办公室
公安局
直属机关党委(思想政治工作办公室)
全国民航工会
离退休干部局
华北地区管理局
东北地区管理局
华东地区管理局
中南地区管理局
西南地区管理局
西北地区管理局
新疆管理局
空中交通管理局
机关服务局
中国民航大学
中国民航飞行学院
中国民航管理干部学院
广州民航职业技术学院
上海民航职业技术学院
中国民航科学技术研究院
民航第二研究所
中国民航报社出版社(中国民用航空宣传教育中心)
清算中心
信息中心
民航专业工程质量监督总站
首都机场集团
审计中心
国际合作中心
中国民航机场建设集团有限公司
中国民用航空适航审定中心
民航博物馆
民航医学中心(总医院)
中华人民共和国常驻国际民航组织理事会代表处
中央政府门户网站
交通运输部
国家铁路局
国家邮政局
民航社团组织
航空运输企业
民用机场
民航运输保障企业
版权所有:中国民用航空局网站管理:中国民用航空局综合司
ICP备案编号:京ICP备19046468号 京公网安备11010102007643号 政府网站识别码:bm70000001