[54051] 特殊通用航空飛行活動任務審批辦理
一、適用範圍
本指南適用於申請人取得在中華人民共和國華東地區內開展特殊通用航空飛行活動任務的批准文件。
二、項目審查類型
前審後批。
三、行政許可依據
1. 《中華人民共和國民用航空法》(1995年10月30日中華人民共和國第6號主席令,自1996年3月1日起施行)
2.《國務院關於通用航空管理暫行規定》(國發〔1986〕2號)
3.《通用航空經營許可管理規定》(CCAR-290部)
4.《通用航空飛行任務審批與管理規定》(參作〔2013〕737號)
四、受理機構
民航華東地區管理局(以下簡稱管理局)。
五、決定機構
管理局。
六、數量限制
無數量限制。
七、申請條件
在華東地區開展的通用航空飛行活動任務,有以下情形的:
1.航空器進入的陸地國界線、邊境爭議地區實際控制線我方一側10公里的(不含民用航空器沿國際航路飛行)、越過我國海上飛行情報區的(不含台灣海峽和沿國際航路飛行)。
2.航空器進入空中危險區、空中限制區執行通用航空飛行任務的。
3.涉及軍事設施以及重要政治、經濟目標和地理資訊資源的航空攝影或者物探飛行任務。
以上情形如涉及外籍飛行員、外籍航空器的,應當向民航局申請。
禁止性要求
1.戰區聯合參謀部回函不予准許的;
2.申請人隱瞞有關情況或者提供虛假材料的;
八、申請材料目錄
申請人至少提前20日向民航局或者民航地區管理局提交特殊通用航空飛行任務申請、特殊通用航空飛行任務申請的相關資質符合性承諾書等申請材料。
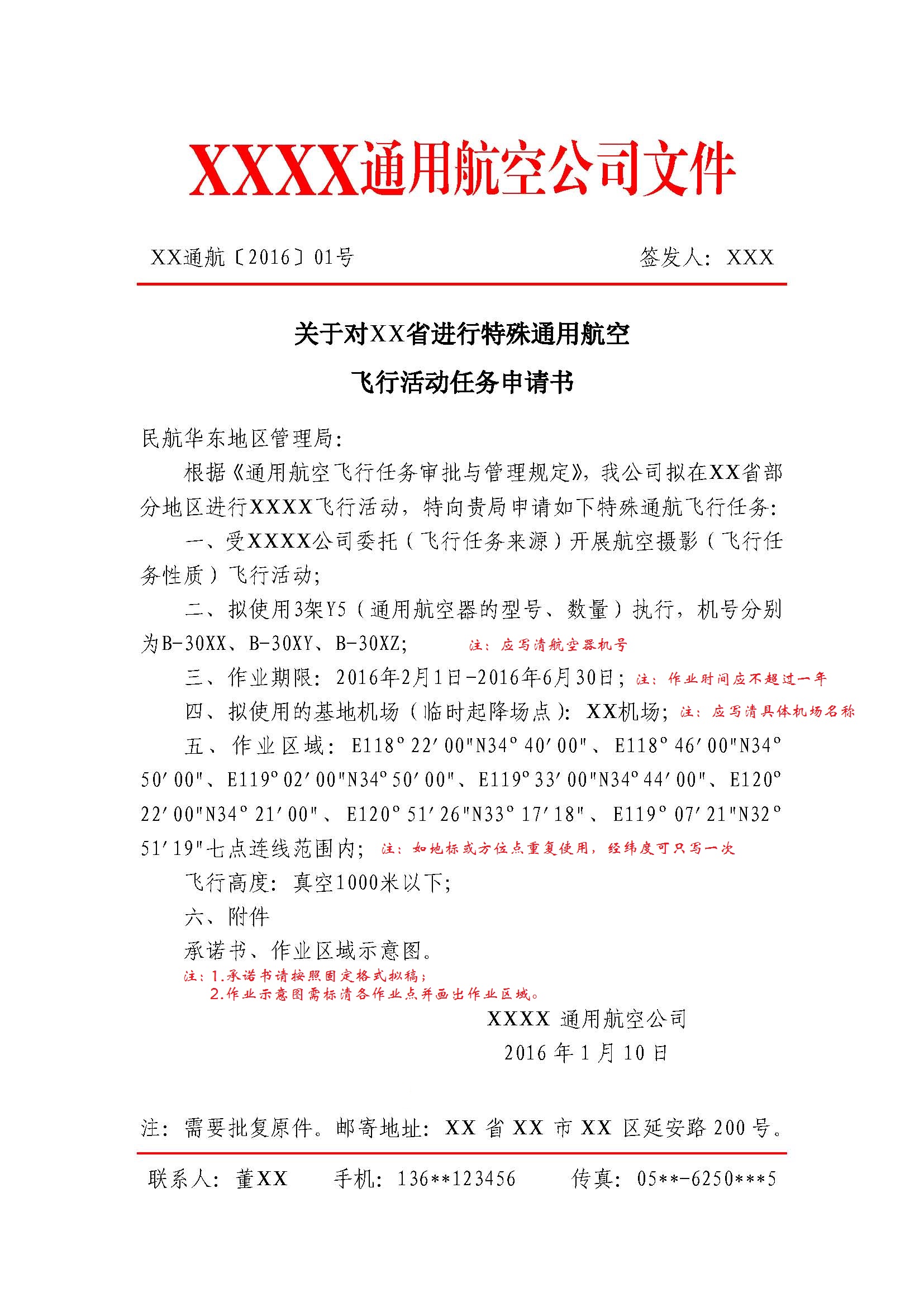
(一)特殊通用航空飛行任務申請書,應包括如下內容:
1.飛行任務來源及性質。
2.擬使用通用航空器的型號、數量和機號。
3.作業期限。
4.擬使用的基地機場或者起降場地。
5.作業區域、航線及飛行高度。
(二)特殊通用航空飛行任務申請的相關資質符合性承諾書,應承諾如下事項:
1.營業執照;
2.通用航空企業經營許可證或非經營性通用航空登記證;
3.航空運營人運作合格證;
4.航空器國籍登記證、適航證、無線電臺執照;
5.飛行人員執照、體檢合格證;
6.足額保險單(包括機上人員險、機身險及第三者責任險);
7.執行此任務時不使用外籍航空器和外籍飛行員。
九、辦理基本流程
(一)申請
申請人應至少提前20個工作日向管理局提出特殊任務申請,並遞交全部申請材料。材料報送方式可選擇郵寄或者當面遞交等方式。
(二)受理
申請材料不全或不符合規定要求的,管理局應自收到申請材料之日起5日內向申請人出具補正通知書,一次告知申請人補正的全部內容。
申請材料符合要求的,管理局自收到完整材料之日起5日內出具受理通知書。
(三)徵求意見
管理局根據任務性質函商相關戰區參謀部作戰局意見。
(四)批復
管理局根據徵求到的意見作出批准或者不批准的決定。予以批准的,應以批復或公函文件的形式通知申請人,並自作出決定之日起10個工作日內送達批復決定。不予批准的,應自作出決定之日起10個工作日內書面通知申請人,並告知申請人依法享有申請行政復議或提起行政訴訟的權力。
十、辦理方式
郵寄方式辦理。
十一、辦結時限
自受理申請之日起20日內作出行政許可決定。
依法聽證、招標、拍賣、檢驗、檢測、檢疫、測繪、鑒定、專家評審等所需時間,徵求軍方以及有關機構意見所需時間不計入時限。
十二、收費依據及標準
本項目不收費。
十三、結果送達
作出准予行政許可決定,需要頒發行政許可批復的,應當自作出決定之日起10日內向行政相對人頒發加蓋本行政許可實施機關專用印章的文件。按照證件頒發部門要求的方式,通過“傳真”、“郵寄”或“現場自取”的方式進行送達,具體送達方式由申請人自由選擇確定。
十四、行政許可結果
特殊通用航空飛行活動任務批復。
十五、申請人權利和義務
申請人權利和義務的具體內容參見《中華人民共和國行政許可法》《中華人民共和國民用航空法》《通用航空經營許可管理規定》中有關規定。
十六、監督投訴渠道
申請人認為管理局的行政許可行為違法或不當的,可通過民航局政府網站首頁預受理平臺模組中的“公眾反饋”留言,或撥打民航局行政審批服務大廳服務電話(010-64091288)兩種方式進行建議、投訴或舉報。
對於管理局不予受理行政許可申請或者對行政許可結果、程式不服的,可以依法申請行政復議或者提起行政訴訟。
十七、辦公地址和時間
民航華東地區管理局:
地址:上海市迎賓二路300號
郵編:200335
電話:021—22321340、22321085
法定工作日辦公時間:8:30—11:30, 13:30—17:00
附件1:流程圖 
附件2:經營許可材料示範文本 

附件3:常見錯誤
附件4:常見問題解答
1.問:特殊任務辦理時間為什麼那麼久?
答:管理局時間為受理申請之日起20日內作出行政許可決定,但因需函商軍方意見,不在管理局時限可控範圍內,所以企業有可能拿到批復時間較長。
2.問:辦理特殊任務審批還需準備什麼材料?
答:為進一步簡政放權,提高辦事效率,自2016年4月1日起,申請執行特殊通用航空飛行任務的通航企業,以承諾書的方式替代重復性審核材料,所以只需提交2份材料,即任務申請書和相關資質符合性承諾書。
附件: